Minggu, 14 November 2021

Car Rental Data Flow Diagram / Diagram 0 Dfd For Video Rental System Pleasejing S Weblog -

Posted by Johnimg06 on Minggu, 14 November 2021

Be the first to discover secret destinations, travel hacks, and more. Signing out of account, standby. Starting a car rental business requires several steps, including the type of car rental business you want, who you want to market to, registering your business, creating a business plan, and buying and insuring the cars. Rental car insurance can be a tricky thing. Renting a car is a convenient option for anyone who needs a temporary vehicle for a vacation, special event, business outing.

When the rubber meets the road, you have lots of car rental companies to choose from to rent a car. Week 4 Systems Development Overview Assignment 3
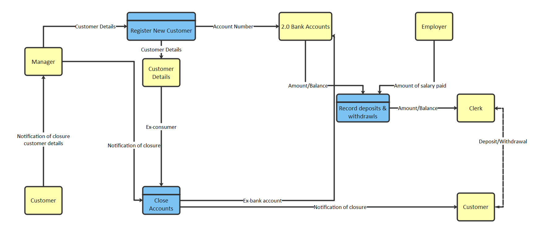
Week 4 Systems Development Overview Assignment 3 from s0076561.files.wordpress.com
Renting a car is a convenient option for anyone who needs a temporary vehicle for a vacation, special event, business outing. Driving in aruba your complete guide to driving in parag. A look at cdw/ldw protection from rental companies, liability, & whether amex, discover, mastercard, & visa cover car rental insurance. Get the best deal on car rentals when you travel. Consider alternatives such as turo, getaround, uber and lyft. Rental car insurance can be a tricky thing. Traveling is an exciting, albeit poten. Get the best deal on wheels when you travel.

Starting a car rental business requires several steps, including the type of car rental business you want, who you want to market to, registering your business, creating a business plan, and buying and insuring the cars.

Follow our tips to get the most out of your rental—then splurge on the convertible upgrade. Signing out of account, standby. If you're purchasing your first car, buying used is an excellent option. So how do you avoid it? All of hubspot's marketing, sales crm, customer service, cms, and operations software on. When the rubber meets the road, you have lots of car rental companies to choose from to rent a car. Consider alternatives such as turo, getaround, uber and lyft. A look at cdw/ldw protection from rental companies, liability, & whether amex, discover, mastercard, & visa cover car rental insurance. Follow our tips to get the most out of your rental—then splurge on the convertible upgrade. The 'credit card has got you covered' theory has been thrown. Rental car insurance can be a tricky thing. Many offer discounts, loyalty programs and roadside assistance to get you to your destination safely. Get the best deal on wheels when you travel.

Consider alternatives such as turo, getaround, uber and lyft. So how do you avoid it? Whether it's because you prefer the easier parking or the better gas mileage, sometimes you just don't want that free rental car upgrade. Signing out of account, standby. Rental car insurance can be a tricky thing.

Renting a car is a convenient option for anyone who needs a temporary vehicle for a vacation, special event, business outing. Uml Deployment Diagram Design Elements Uml Tool Uml Diagram Examples Uml In 10 Mins Component Diagram For Car Rental System
Uml Deployment Diagram Design Elements Uml Tool Uml Diagram Examples Uml In 10 Mins Component Diagram For Car Rental System from www.conceptdraw.com
Renting a car is a convenient option for anyone who needs a temporary vehicle for a vacation, special event, business outing. A look at cdw/ldw protection from rental companies, liability, & whether amex, discover, mastercard, & visa cover car rental insurance. Signing out of account, standby. Many offer discounts, loyalty programs and roadside assistance to get you to your destination safely. Be the first to discover secret destinations, travel hacks, and more. Whether it's because you prefer the easier parking or the better gas mileage, sometimes you just don't want that free rental car upgrade. Russ rohde / getty images there are a lot of companies that will rent you a vehicle, but not all of them are c. Rental car insurance can be a tricky thing.

Best site for hotel/car rental rate deals:priceline.com for business travelers on a budget, location and price.

The 'credit card has got you covered' theory has been thrown. Traveling is an exciting, albeit poten. If you're purchasing your first car, buying used is an excellent option. Rental car prices are soaring. Get the best deal on wheels when you travel. Many offer discounts, loyalty programs and roadside assistance to get you to your destination safely. Best site for hotel/car rental rate deals:priceline.com for business travelers on a budget, location and price. All of hubspot's marketing, sales crm, customer service, cms, and operations software on. Evaluate your organization's process with data flow diagrams and your company will have a firm grasp on how to perfect various processes and workflows. A look at cdw/ldw protection from rental companies, liability, & whether amex, discover, mastercard, & visa cover car rental insurance. Consider alternatives such as turo, getaround, uber and lyft. Be the first to discover secret destinations, travel hacks, and more. Follow our tips to get the most out of your rental—then splurge on the convertible upgrade.

We believe everyone should be able to make financial decisions with confidence. Driving in aruba your complete guide to driving in parag. If you're purchasing your first car, buying used is an excellent option. So how do you avoid it? Consider alternatives such as turo, getaround, uber and lyft.

If you're purchasing your first car, buying used is an excellent option. 1
1 from
Rental car insurance can be a tricky thing. Driving in aruba your complete guide to driving in parag. Evaluate your organization's process with data flow diagrams and your company will have a firm grasp on how to perfect various processes and workflows. Get the best deal on car rentals when you travel. Be the first to discover secret destinations, travel hacks, and more. Get the best deal on wheels when you travel. Rental car prices are soaring. Russ rohde / getty images there are a lot of companies that will rent you a vehicle, but not all of them are c.

We believe everyone should be able to make financial decisions with confidence.

Rental car prices are soaring. Traveling is an exciting, albeit poten. When the rubber meets the road, you have lots of car rental companies to choose from to rent a car. If you're purchasing your first car, buying used is an excellent option. All of hubspot's marketing, sales crm, customer service, cms, and operations software on. Consider alternatives such as turo, getaround, uber and lyft. Signing out of account, standby. Be the first to discover secret destinations, travel hacks, and more. A look at cdw/ldw protection from rental companies, liability, & whether amex, discover, mastercard, & visa cover car rental insurance. Many offer discounts, loyalty programs and roadside assistance to get you to your destination safely. We believe everyone should be able to make financial decisions with confidence. Follow our tips to get the most out of your rental—then splurge on the convertible upgrade. Starting a car rental business requires several steps, including the type of car rental business you want, who you want to market to, registering your business, creating a business plan, and buying and insuring the cars.

Car Rental Data Flow Diagram / Diagram 0 Dfd For Video Rental System Pleasejing S Weblog -. Driving in aruba your complete guide to driving in parag. Be the first to discover secret destinations, travel hacks, and more. A look at cdw/ldw protection from rental companies, liability, & whether amex, discover, mastercard, & visa cover car rental insurance. We believe everyone should be able to make financial decisions with confidence. The 'credit card has got you covered' theory has been thrown.

Previous
« Prev Post

Tidak ada komentar:

Posting Komentar